Banyak sekali jenis-jenis rangkaian speaker protector yang beredar di internet, tetapi saya menjatuhkan pilihan rangkaian dengan IC uPC1237 sebagai otaknya. IC uPC1237 adalah IC yang dibuat secara khusus untuk speaker protector, mulai dari detektor arus DC pada output ampli, delay saat on-off hingga relay driver sudah terintegrasi pada uPC1237 ini, sehingga pengguanaan transistor diskrit tidak diperlukan lagi. Kelebihan lain yang saya suka adalah ukuran PCB bisa dibuat sekecil mungkin sehingga mudah ditempatkan di manapun.
![]() |
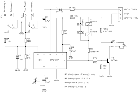
| Skema speaker protector uPC1237 (sumber: http://diyfan.blogspot.co.id/2012/03/speaker-protection.html) |
Nilai komponen disesuaikan dengan tegangan trafo amplifier. Nilai yang tertulis di PCB untuk trafo CT 25v
PCB yang saya buat berukuran 42mm X 58mm. Untuk relay saya menggunakan 12V SPDT 5 pin yang diseri sebanyak 2 buah, seperti Omron G5LE atau HKE HRS4H.
![]() |
| Gambar masih 3D model, jika PCB selesai dicetak akan saya update disini |
![]() |
| PCB versi produksi, double layer PTH |
Jika anda ingin mencetak PCB sendiri bisa download disini
WARNING: DIY use only, commercial use is prohibited
Referensi:
http://www.unisonic.com.tw/datasheet/UPC1237.pdf
http://diyfan.blogspot.co.id/2012/03/speaker-protection.html







No comments:
Post a Comment